

振華Terminexus全球港口攝影大賽獲獎作品?作者:葉連俊
歲末將近,11月的微信傳播力排行榜精彩紛呈,這里既有聲勢浩大的微信矩陣,也有單槍匹馬的宣傳精英,在這場沒有硝煙的戰爭中,各大港口企業你追我趕,榜單排名也正悄悄發生巨變。

2022年11月,中國港口企業微信傳播力排行榜前十名為:山東港口(第1)、青島港(第2)、北部灣港集團(第3)、日照港(第4)、浙江海港(第5)、江蘇鹽城港控股集團(第6)、湖北港口(第7)、煙臺港(第8)、天津港集團(第9)、唐山港股份(第10)。
從前十名的排名情況來看,本期榜單變動較大:山東港口重回第1;青島港緊隨其后,位居第2;北部灣港集團排名上升四位,位居第3;日照港排名上升一位,位居第4;江蘇鹽城港控股集團排名上升三位,位居第6;湖北港口排名上升一位,位居第7;煙臺港排名上升兩位,位居第8。
本期排行榜中,山東港口與青島港、日照港三家港口企業強勢發力,總閱讀量分別為37W+、36W+、19W+,高居榜單前三。在微信宣傳工作方面,這支“山東軍”一直保持著高度默契,一方面,由山東港口領頭,做好集團重大事項的宣發工作,堅持通過“每周一評”做好員工思想引領工作,青島港、日照港等成員單位積極轉發,織就一張宣傳密網;另一方面,山東港口及其成員單位緊跟時事熱點,推出各類趣味推文,如冬日暖心餐、多面山港等,貼近員工生活,增加公眾號的趣味性。
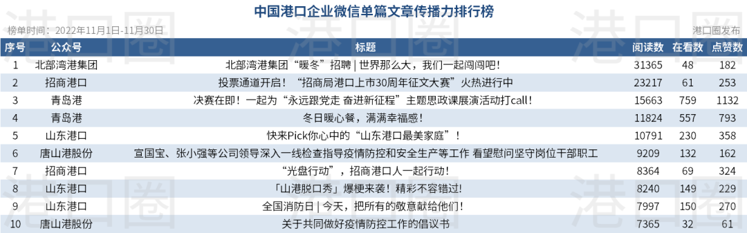
前十名中,北部灣港集團排名上升幅度最大,據港口圈(ID:gangkouquan)觀察,北部灣港集團微信公眾號的推文發布以重大生產經營、領導調研、簽約合作等新聞為主,共有20篇推文閱讀量超過3000,其中招聘公告閱讀量更是高達3.1W+,位居本月中國港口企業微信單篇文章傳播力排行榜首位。
其余港口企業中,招商港口排名上升二十一位,位居第13;連云港港微平臺排名上升兩位,位居第16;汕頭招商局港口集團排名上升九位,位居第22;鹽田港排名上升兩位,位居第23;山東港口渤海灣港排名上升三位,位居第24;今日珠海港排名上升五位,位居第25。

本月的微信單篇文章傳播力排行榜中,共有北部灣港集團、招商港口、青島港、山東港口、唐山港股份五家港口企業上榜。招商港口在11月中轉變發文策略,由多向精,其中《“光盤行動”,招商港口人一起行動》通過企業影響力號召員工深度參與光盤行動,踐行企業社會責任。此外,山東港口發布的《【山港脫口秀】爆梗來襲!精彩不容錯過》一文,以視頻方式展出員工的各個“山港段子”,不僅有趣好玩,也在無形中加深了員工的企業認同感,是一次成功的宣傳樣板。

11月,中國港口相關企業微信傳播力排行榜排名前十為:山東港口日照港股份二公司(第1)、穿山家園(第2)、前港文化宣傳陣地(第3)、最美西聯(第4)、山東港口日照港嵐山公司(第5)、青島港前灣集裝箱碼頭公司(第6)、汕頭招商局港口集團(第7)、山東港口陸海國際物流集團(第8)、北極星安全島(第9)、山東港灣建設集團(第10)。
從排名情況來看,穿山家園排名上升十一位,位居第2;汕頭招商局港口集團排名上升十九位,位居第7;舟山港務排名上升十七位,位居第11;北部灣防城港碼頭有限公司排名上升六位,位居第14;山東港口日照港輪駁公司排名上升三位,位居第19;三心大港排名上升十三位,位居第20。

本期中國港口相關企業微信單篇文章傳播力排行榜中,山東港口日照港股份二公司表現突出,共有四篇文章上榜,內容涵蓋投票、工藝創新、生產成果、優秀職工四大類,以豐富的內容,有趣的標題成功在多家港口相關企業中脫穎而出。
在榜單中,我們看到了來自北方港口強大的宣傳實力,也感受到其他更多港口企業多方位發力,彎道超車的巧勁兒,無論您屬于哪一派,都是咱們榜單上值得夸贊的宣傳標兵。期末大排名即將到來,各位港口企業的宣傳工作者們,你們準備好了嗎?
(來源:港口圈)